入口
首頁
院區選擇
兒童醫院
二基醫院
鹿基醫院
鹿基長青
員基醫院
南基醫院
雲基醫院
漢基醫院
繁中
全文檢索
首頁
認識彰基
彰基簡介
主管的話語
醫院規模
樓層導覽
彰基所在
醫院任務
醫師介紹
彰基文史博物館
切膚之愛基金會
院牧部
海外醫療援助
電子書
醫院品質管理部
強棒醫療新力-權威進駐
最新儀器介紹
醫療部門介紹
護理人員護病比
護理部
彰基寶寶APP
彰基訊息
最新消息
媒體報導
社區活動
活動訊息
員工加油站
健保資訊
彰基新聞台
資訊揭露
電子病歷
彰基院訊
醫療救濟
急診即時資訊
全院病床一覽表
嚴重特殊傳染性肺炎防疫專區
就醫指引
交通車時刻表
隱私權宣告
性騷擾防治、申訴及調查處理措施
新冠疫苗接種預約服務
雙向轉診合作院所
住院整合照護說明
社區行動健檢服務
醫師請假/停診公告
明智選擇
門診時間表
查詢醫師體系
醫院門診時間表
門診時間表 - PDF
查詢預約掛號
取消預約掛號
看診進度查詢
看診時間
門診就醫須知
收費標準
預約掛號說明
語音掛號說明
掛號時間
掛號說明
證件申請
青少年親善照護
症狀查詢
網路病歷複製申請
入出院流程
住院須知手冊下載
病房訪客需知
病人權利
病人義務
線上服務
停車場即時狀態
抽血進度即時狀態
疫苗存量即時狀態
住院患者資訊查詢
住院訪客預約
醫材作業系統
EAR線上演講廳
檢驗資訊查詢系統
相關連結
出院準備服務
務必告知患者用藥系統
處方用藥查詢系統
藥品辨識系統
採購電子商務
轉診線上查詢系統
轉診轉介
負責任AI中心
教育研究
人工智慧發展中心
大數據中心
創新育成研發中心
教育研討會
原力醫學院
高雄醫學大學
臨床試驗中心
人體試驗委員會
受試者保護辦公室
醫學人文教育網
醫學倫理中心
實驗動物中心
彰化護理
彰化醫學
全人照護教育中心
醫學圖書館
研究部
教學部
實習代訓系統
代訓/聯合訓練
論文發表
生物安全會
數位學習
教育網
衛教天地
各科衛教
影音衛教
用藥安全
癌症新訊
彰基診聊室
醫病共享決策(SDM)
營養飲食
青少年衛教
3分鐘醫學堂
戒菸、戒酒、戒檳榔
健檢幸福好時光
社區健康促進中心
社區健康營造中心
再出發-癌症病友服務中心
愛滋衛教宣導
podcast
國際醫療
院區選擇
兒童醫院
二基醫院
鹿基醫院
鹿基長青
員基醫院
南基醫院
雲基醫院
漢基醫院
繁中
全文檢索
Knowledge
衛教天地
首頁
>
衛教天地
麻醉部
※ 聲明: 所有衛教資訊內容僅供參考使用,無法提供任何醫療行為和取代醫師當面診斷,若有身體不適的情況發生,請您盡速就醫,以免延誤病情!
全部
各科衛教
影音衛教
用藥安全
癌症新訊
彰基診聊室
醫病共享決策(SDM)
營養飲食
青少年衛教
3分鐘醫學堂
戒菸、戒酒、戒檳榔
健檢幸福好時光
全部
請選擇
老人醫學科
安寧緩和療護科
乳房外科
內科部重症醫學科
兒童骨科
血液腫瘤科
牙科部
新生兒科
兒童血液腫瘤科
兒童胸腔暨重症醫學科
外科部重症醫學科
一般外科
心臟血管外科
大腸直腸外科
重建整形暨手外科
泌尿外科
神經外科
胸腔外科
麻醉部
精神醫學部
兒童過敏免疫風濕科
兒童外科
家庭醫學科
內分泌新陳代謝科
婦產部
復健醫學部
急診醫學部
耳鼻喉暨頭頸部
神經醫學部
心臟血管內科
胸腔內科
骨科
腎臟內科
送出
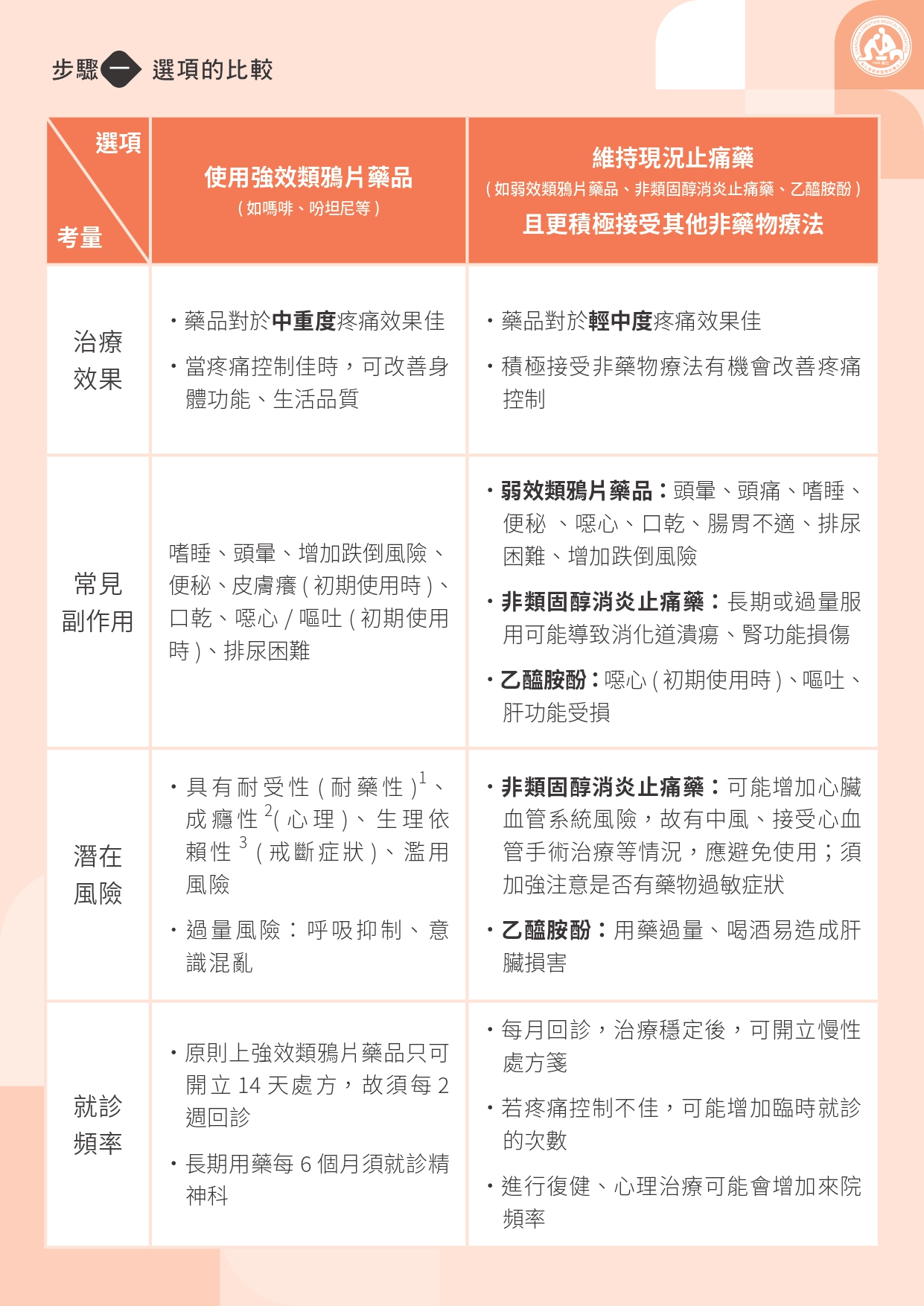
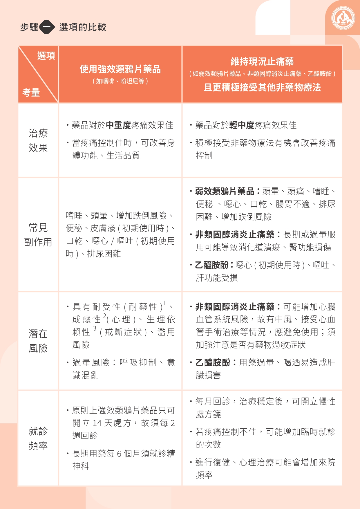
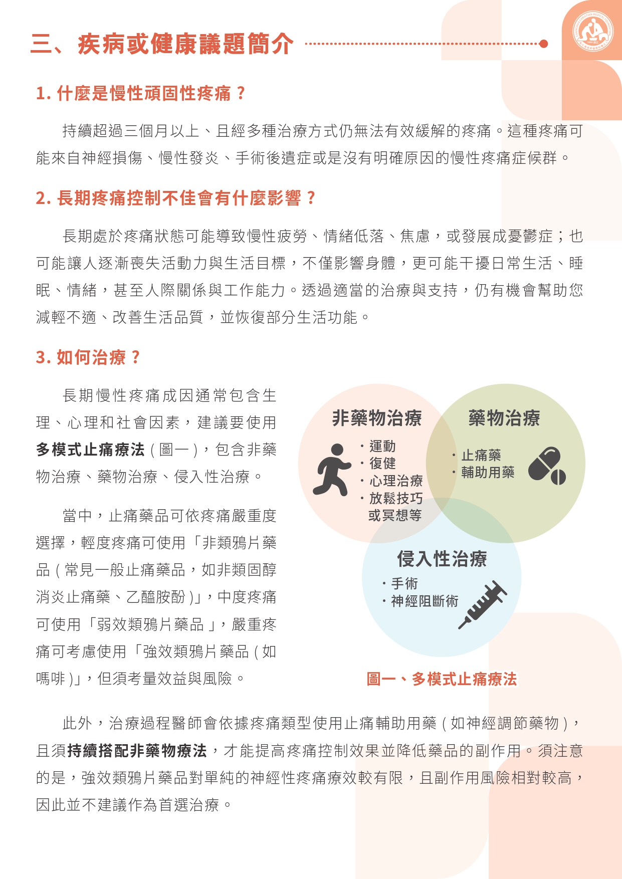
面對慢性頑固性疼痛,我適合使用強效類鴉片藥品嗎
2025.10.20
<img
瀏覽人數:
109
回上一頁
快速連結
×
蘭醫師